Are you like me and always forget to take the teabag out of the cup to the right time? Then I have the solution here, a tea timer that does it for you.
After the set time, the teabag is automatically removed from the cup.
Plan and the Parts
I’ve drawn all the parts in Qcad. Then they were laser cut, out of 4mm plywood and 3mm MDF
The front is made out of 3mm acrylic
All the CAD parts are on my Github




Mechanics
First test of the mechanics and the servo motor. The axes were made wit toothpicks.


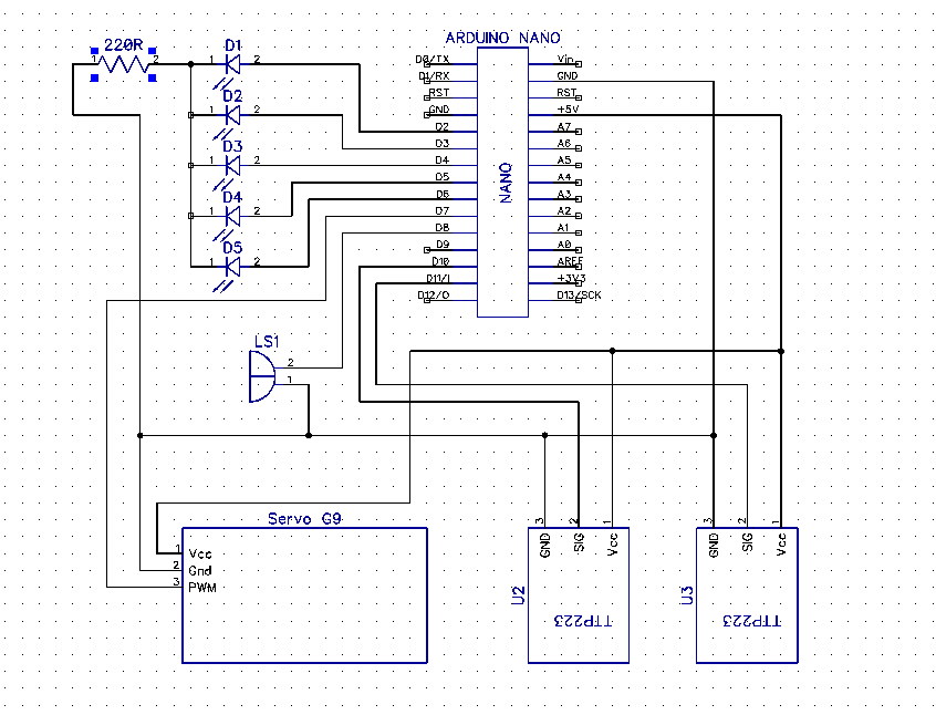
Electronic Parts
The electronic part list:
- 5 x LED’s 5mm
- 1 x resistor 220Ohm
- 1 x active buzzer
- 1 x Servo motor G9
- 2 x TP223 touch sensor
- 1 x Arduino Nano
- Wires and Solderstuff
The Arduino code, can be found on my Github





Paintjob and the Hook for the Teabag
All the parts were painted with acrylic colors. To attach the teabag, I used a alligator clip and I glued it with epoxy,
The text is engraved with a laser cutter an painted in gold.









The Finish
My first Idea was to use screws to hold the acrylic glass in place, but I changed my mind, and I’ve glued small wood pieces in place.This looks much cooler


Result
I’m happy with this one, but I will build another one. This one will be battery powered and you will be able to use 30 sec steps.




I hope you enjoyed these building instructions.