If you have ADHD, you unfortunately often forget to drink regularly. This is a vicious cycle and isn’t healthy for either your body or your mind. Staying hydrated is important. To help me remember more often and make it more interesting, I built this TADC for my office.
The water bottle on the USB-C-powered coaster is detected by the IR transmitter and receiver diode and starts a 15-minute timer. After 5 minutes, it flashes yellow briefly, and after 10 minutes, it flashes green-blue again. After 15 minutes, the ring flashes red and blue alternately. The coaster also vibrates three more times. The flashing light continues until the bottle is removed. When the bottle is replaced, the timer restarts. That’s all there is to it. Simple and effective.
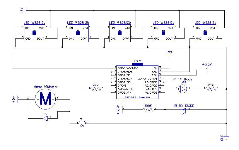
Parts
- 1 ESP32 C3 mini
- 5 WS2811b LED’s
- 1 940nm IR tx diode
- 1 940nm IR rx Photodiode
- 1 Resistor 150R
- 1 Resistor 2K2
- 1 Resistor 100K
- 1 1n4148
- 1 BC815
- 1 Pager Motor
Schematic

I know the ESP is overkill, but I just happened to have it on hand. It’s throttled to 20 MHz, which is more than enough.
The enclosure
For the top and bottom sections, I chose 3mm black plexiglass, and for the middle section, 5mm clear plexiglass. A hexagon shape was laser-cut out. A 1mm-thick piece of acrylic was used to cover the USB-C port. Six M4x10mm sleeve nuts and sleeve screws were used to connect the parts.














Thats It…..