With this weird idea, I’ll try to build a Mask where the LED’s inside are controlled my the pulse and the music.
There will be an integrated MP3 player with relaxing music or deep tones to concentrate.
The light pattern will help to meditate.
First parts are ready
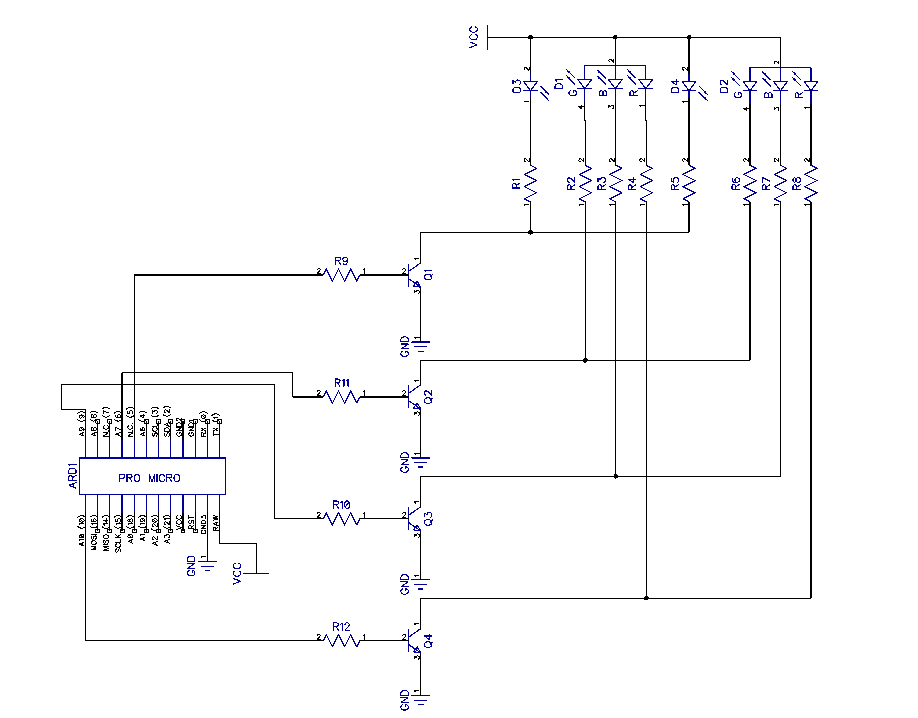
Connect the RGB LED’s to the microcontroller and first test software


To be continued …