Working on the next attempt to grow herbs on my window sill without having to worry much about it.
This time I only have light, which is controlled via an Arduino.
The Leds are 3Watt lights. Three full spectrum and 2 red. That will probably be enough for 3-4 plants.
The plants are watered via the capillary effect. Later I will add a water level sensor.
I lasered myself a fancy housing to put everything in.
I wonder if it will work this time?
The Plan
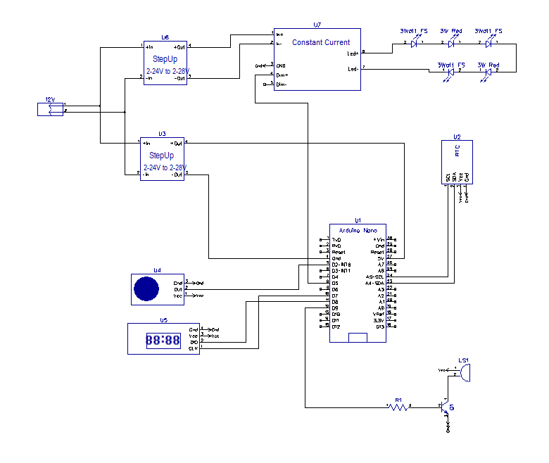
As almost always, I visualised the whole thing in 3D in Sketchup 8. Memo to me: finally learn to work with FreeCad.
But the final product will probably be a bit different.





The Timer Electronic
This is all so far. However, temperature, humidity and a water level sensor will follow. Maybe also a pump, we’ll see.
The parts till now:
- 1 Arduino Nano
- 1 RTC DS3231 (real time clock)
- 1 TP223 Capacitive Touch Sensor
- 1 TM1637 4x 7 Segment Display
- 1 DCDC converter 6-24V to 5V step down
- 1 DCDC converter 6-24V to 6-28V stepup
- 1 600mA Constant Current Power Supply Module
- 3 LED’s full spectrum white 3Watt
- 2 LED’s Red 3Watt
- 1 passive buzzer
- 1 NPN Transistor BC546
- 1 Resistor 12k
- 1 DC Jack
- 1 12V 1.5A Power Supply


Mounting the LED’s
Since the LEDs get hot, I attached them to a piece of aluminium with heat-conducting paste and screwed them down.

I used the glass lenses to focus the light a bit more, and to make it look fancier.
I got them from the craft shop and they are usually used for jewellery making. they come in sizes from 10mm to 50mm.

The Enclosure
The housing is made of 4mm plywood. It is laser cut. The columns on the left and right can be extended if necessary. The current plans are available here https://github.com/awall9999/Herb-Care-2.0





The Software
The Software can be found here :https://github.com/awall9999/Herb-Care-2.0
The way it works:
By pressing the button, you can switch between the clock, the light cycle and the start time. After 10 seconds, the display jumps back to the clock. Temperature and humidity are added when the Herb Care is working as it should.
If the button is pressed for 2 seconds, the hour display starts to flash. By pressing it briefly, you can now set the hours. Pressing and holding the button switches to the minutes display, then to the light cycle, where you can choose between 12, 14, 16 and 18 hours of light. Then you go to the On Time display, where you can set when the cycle begins. When you press the button again for 2 seconds, the time and the data are saved. If you do not press the button for 10 seconds, the display changes back to the time display and nothing is saved,
Only the Arduino standard libraries are required, Wire.h and EEPROM.h
Some final photos.




Updates
Tomatoes were planted on 14/11/2021. Now we have to wait and hope that everything works out.
Updates will follow…..Hopefully 🙂
Update 20/11/21
Hey look. Something is happening


Update 28/11/21


Update 03/12/21
Had to carry out a repair as 2 high power LED’s broke within two days.
The plants are still doing well, and now everything is running again.


Update 10/12/21
The plants are still doing well.


Update 25/01/22
The first tomatoes appear.



Update 13/02/22
It grows and grows. I had to remove the Led Lights.

