Working on this pecs board prototype. Maybe it will help our son to communicate.
It’s based on an Arduino pro mini and a Df-player mp3 module. The inlay with the pictures can be changed and the mp3 files can simply be uploaded via USB. Over the USB port it’s also charged an runs on an 1700mA/h Akku.
The enclosure is made out of 3mm laser cut MDF.

The foil keyboard is a combination made out of copper foil, cardboard and PVC sheet made out of a folder and it works perfectly.
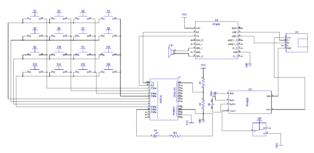
Here is the schematic of the project


The cover sheet consists of a printout that was sealed in laminating film.
The software can be found here in my Github. On the MicroSd card there has to be a folder named 01 and the files inside have to be named 001.mp3 to 016.mp3 for the buttons. 020.mp3 should be voice file “Battery low” and 030.mp3 a voice file “Hello, I’m still here). This one will be played every 5min, if you forget to power it off 🙂
Now I’m working on a video Presentation, so stay tuned 🙂