Intro
This is my second version of the binary clock. It is square and also uses charlieplexing.
This clock uses again the RX8900 from Epson with a +-ppm5 (+- 2,5min error per year).
I am also working on version 3.0 :). The Soft and other Files can be found here (https://github.com/awall9999/Binary-Watch-Ver2.0)
The Design
As you all have probably already noticed, I am not a designer 🙂
So I have developed a square watch. Ok I was also first about the functionality. My 3D graphics I have created in the old Google Sketchup8.

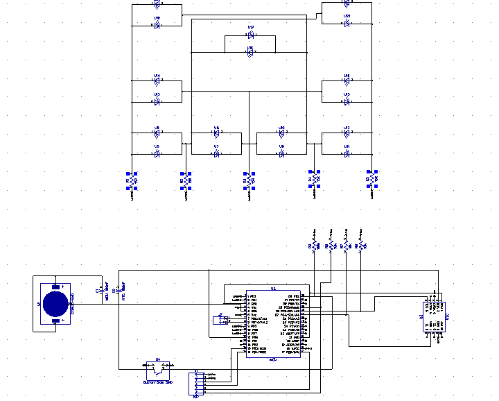
The Schematic And The Parts

- 1 Atmel 328P TQFP-32 9x9mm
- 1 RX8900 Epson RTC
- 5 Resistor 15 Ohm 603
- 1 Resistor 100 kOhm 603
- 3 Resistor 10 kOhm 603
- 2 Capacitor 100nF 603
- 18 LED Red 1206
- 1 Cr2032 Batterie
- 1 CR2032 Holder (shorturl.at/brwA8)
- 1 pushbutton lying on the side (shorturl.at/chmEU)
For the battery holder and the button, I unfortunately have no references. I bought them at Aliexpress. Here are the photos of the parts.
The other part references are here: https://github.com/awall9999/Binary-Watch-Ver2.0/tree/main/Documents





The PCB




The gerber files : https://github.com/awall9999/Binary-Watch-Ver2.0
The PCB is 31mm wide an 32mm height
The Soldering
After I applied the solder paste and assembled everything, everything went into my 15€ pizza oven for +-6min on highest setting. Unfortunately, I have no fancy smd soldering device. What the heck, it works





The Programming
There is an ISP header on the back. Here I always solder loose wires and connect them to the ISP programmer.

For configuration in the Arduino IDE I use the minicore
Add the following line in files/preferences/Additional Board Manger.
https://mcudude.github.io/MiniCore/package_MCUdude_MiniCore_index.json
Then search in Tools/BoardManager for MiniCore and install it.
Use the following settings:
-Board “Atmega328
Clock “Internal 4Mhz” (if there are problems with the upload, I always solder a 16MHZ temporarily quartz on the two test Xtal pins).
BOD “BOD disabled” (no low voltage check, it’s a watch, not a critical system)
Bootloader “No Bootloader”

Press Burn Bootloader, an programm the Watch
First Program should be the LED test, to check that there are no problems
https://github.com/awall9999/Binary-Watch-Ver2.0/tree/main/Software/test-led-charlie-new-wirring
If this works, upload the final Software: https://github.com/awall9999/Binary-Watch-Ver2.0/tree/main/Software/BinaryWatch_Ver2.0
It should look like this.
Technical Details and Manual.
The clock runs quite accurately +- 2.5 min error/year,
The RTC has a temperature compensation and the 32kHz quartz is internal.
The 328P runs on 4Mhz internally, because it is only responsible for reading the RTC, multiplexing the led and for the interrupt.
In standby the clock needs +- 20uA and when switched on 15mA.
After 5sec it switches off again. So it should run min 2 years.
When the button is pressed, the watch starts with an animation and then displays the 24 hour time in binary. If you press it again then it displays the date. DD-MM.
To set, the button must be pressed >5 sec, then first the hours flash. by pressing you can then count up the hours. If the button is pressed for another 5sec, then the minutes flash. Either set them now or press for 5sec to switch to the date setting.
First the days then the month, sorry am European.
After the month, press again 5 sec, and the settings are taken over.
If you do not press any button during the setting, the clock switches off again, and no setting is taken over.
Hope that was comprehensible, otherwise trial and error 🙂
The Enclosure
Since I own a laser cutter, it was clear that I would use it for my prototype housing, since it is faster than my 3D printer.
I use Qcad for the 2D drawings.
All files as always here:
It is glued together using the sandwich principle.
The middle part is made of three 3mm black plexiglass. The viewing window is made of 1mm transparent plexiglass.
I will usually go more into the details of the case once I am happy with it.
The watch has the dimensions 37mm x 49mm x 11mm
The thickness can still be reduced, since this PCB is 1.6mm thick, I can save 1mm if I make a PCB vin 0.6. Also if I fix the watch glass and the lid differently I can save another 2mm, Then I would come to 8mm. I could live with that




As I said, I used 1mm and 3mm plexiglass for this one. The leather strap comes from another watch and is 22mm wide.
I hope you like it. Remember, it’s still a prototype and I’m still working on improvements.
So come by my blog from time to time to see if there’s anything new about the watch, or whatever else I’ve come up with 🙂
Thanks for your time,
Alain